
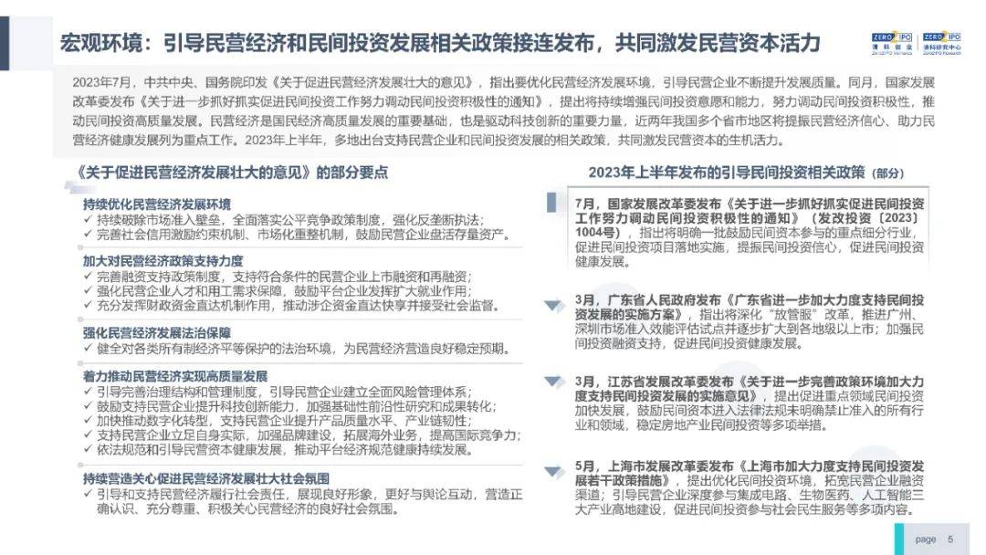
2023年上半年,中国股权投资市场整体延续下滑趋势。募资端受大额基金及外币基金募资放缓影响,新募集基金数量和总规模分别达3,289只、7,341.45亿元人民币,同比下滑0.3%、23.5%;其中外币基金延续下滑趋势,新募集数量及规模同比降幅达54.9%、35.4%。投资端,上半年市场投资端仍较为低迷,投资案例数和金额分别达到3,638起、2,929.65亿元,同比下降37.5%、42.0%。科技创新仍是投资主题,半导体及电子设备、生物医药、IT三大领域投资案例数及总金额合计分别占比62.4%、46.2%,专精特新企业获得投资机构深度支持。退出端,2023年上半年,中国股权投资市场共发生1,326笔退出案例,同比下降32.6%,IPO退出仍是主流。同时,境内市场上市回报倍数近年来不断提升,中企在境内外市场回报水平逐步趋同。尽管上半年中国股权投资市场尚未迎来拐点,但随着中国经济的稳步恢复,清科研究中心将长期看好中国股权投资市场。
更多股权投资市场前瞻解读,欢迎点击阅读原文,下载《2023年上半年中国股权投资市场研究报告(完整版)》。
































































































